
鄧紫棋(G.E.M.)於12日開心share可以重錄舊作,會推出《I AM GLORIA》,收錄了10首自己精心挑選的創作加2首經典作。
不過今天(18日)早上,她的舊公司「蜂鳥音樂」發聲明稱「公司方享有錄音製作者權、詞曲著作權,且歌曲相關權利人明確為公司方,因此鄧紫棋存在復制權改編、信息網絡權侵犯的行為」要求鄧紫棋在48小時內下架歌曲,若不遵從將依法採取行動。

下午四時,G.E.M.在自己的社交媒體也發了嚴正聲明,向舊公司說不,她在帖文更說:「與我的律師團隊聊完後,我們都無奈的攤手笑了。其實我不知道我還要回應什麼?因為我這次重錄的法律依據已經非常充足了。
這次的重錄,是嚴格依據我國的法定許可重錄的,我也依法支付報酬。更重要的是,我所有作品的公播權,自我 14 歲起(這可是在遇見蜂鳥之前喔),就已讓 CASH 協會代為管理,所以這些重錄版本是合法地全球上架的。
所以我不會下架歌曲。
反倒是,蜂鳥聲明中既然有一句提到這次本質為著作權問題的事情,與藝人解約糾紛屬不同法律關係,又有一句提到“法律底線”和“契約精神”,那麼,可否請蜂鳥音樂先結算給我自 2018 年 10 月到起,6 年 8 個月間,我所有的合法版稅呢?還有我 2019 年解約前 6 個月左右的合法勞務費至今也是還沒收到的,能否先結算給我呢?麻煩了,謝謝。」

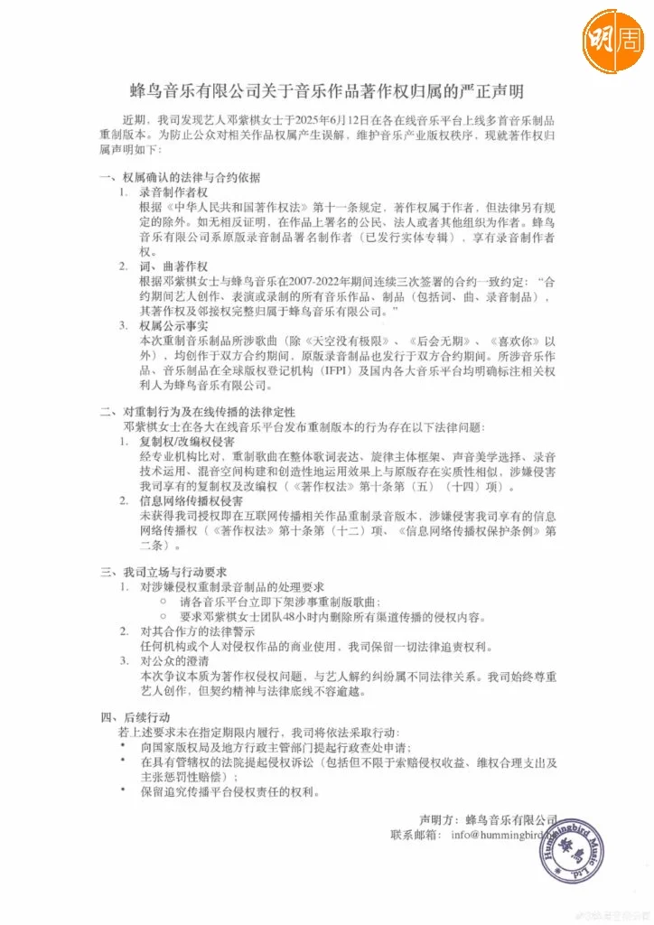
近期,我司發現藝人鄧紫棋女士於2025年6月12日在各在線音樂平台上線多首音樂製品重製版本。為防止公眾對相關作品權屬產生誤解,維護音樂產業版權秩序,現就著作權歸屬聲明如下:
1錄音製作者權
根據《中華人民共和國著作權法》第十一條規定,著作權屬於作者,但法律另有規定的除外。如無相反證明,在作品上署名的公民、法人或者其他組織為作者。蜂鳥音樂有限公司系原版錄音製品署名製作者(已發行實體專輯),享有錄音製作者權。
根據鄧紫棋女士與蜂鳥音樂在2007-2022年期間連續三次簽署的合約一致約定,「合約期間藝人創作、表演或錄製的所有音樂作品、製品(包括詞、曲、錄音製品),其著作權及鄰接權完整歸屬於蜂鳥音樂有限公司。
3.權屬公示事實
本次重製音樂製品所涉歌曲(除《天空沒有極限》、《後會無期》、《喜歡你》以外),均創作於雙方合約期間,原版錄音製品也發行於雙方合約期間。所涉音樂作品、音樂製品在全球版權登記機搆(IFPI)及國內各大音樂平台均明確標注相關權利人為蜂鳥音樂有限公司。
二、對重製行為及在線傳播的法律定性
鄧紫棋女士在各大在線音樂平台發布重製版本的行為存在以下法律問題:
經專業機搆比對,重製歌曲在整體歌詞表達、旋律主體框架、聲音美學選擇、錄音技術運用、混音空間構建和創造性地運用效果上與原版存在實質性相似,涉嫌侵害我司享有的復製權及改編權(《著作權法》第十條第(五)(十四)項)。
未獲得我司授權即在互聯網傳播相關作品重製錄音版本,涉嫌侵害我司享有的信息網絡傳播權(《著作權法》第十條第(十二)項、《信息網絡傳播權保護條例》第二條)。
三、我司立場與行動要求
○ 請各音樂平台立即下架涉事重製版歌曲;
○ 要求鄧紫棋女士團隊48小時內刪除所有渠道傳播的侵權內容。
2.對其合作方的法律警示
任何機構或個人對侵權作品的商業使用,我司保留一切法律追責權利。
本次爭議本質為著作權侵權問題,與藝人解約糾紛屬不同法律關係。我司始終尊重藝人創作,但契約精神與法律底線不容逾越。
四、後續行動
若上述要求未在指定期限內履行,我司將依法採取行動:
向國家版權局及地方行政主管部門提起行政查處申請;
在具有管轄權的法院提起侵權訴訟(包括但不限於索賠侵權收益、維權合理支出及主張懲罰性賠償);
保留追究傳播平台侵權責任的權利。
聲明方:蜂鳥音樂有限公司


針對蜂烏音樂有限公司(简稱“蜂島”)在2025年6月18日在 Facebook
等渠道發佈的所謂“關於音樂作品著作權歸屬的嚴正聲明”,我司簡要回覆如下
第一、我們根據我國《著作權法》第四十二條第二款規定的法定許可,合法有效的翻錄了相關的歌曲,不存在侵犯複製權和改編權的問題。關於什麼是法定許可,請參見鄧紫棋女士6月12日的發文。
第二、鄧紫棋女士創作音樂作品的信息網絡傳播權等權利,早在其14歲
時候(與蜂烏簽約之前)就委託集體管理组織(CASH)管理,且與蜂鳥的合約也注明CASH所管理權利不屬於蜂鳥,不在在侵犯信息網傳播權的問題。
第三、圖於鄧紫棋女士創作音樂作品的權利歸屬問題,正在香港進行訴
過程中,我們相信正養會得到伸張。

G.E.M.出道時,與奧地利音樂人Lupo Groinig以及張丹成立的蜂鳥音樂簽約,直至2019年G.E.M.單方面宣布與蜂鳥終止11年合作關係,雙方反目兼對簿公堂。當時蜂鳥更發出版權聲明,同時列出103首「禁唱」歌曲清單,令G.E.M.一下子失去所有歌曲的權利。
